La région progresse…

Administration Régionale

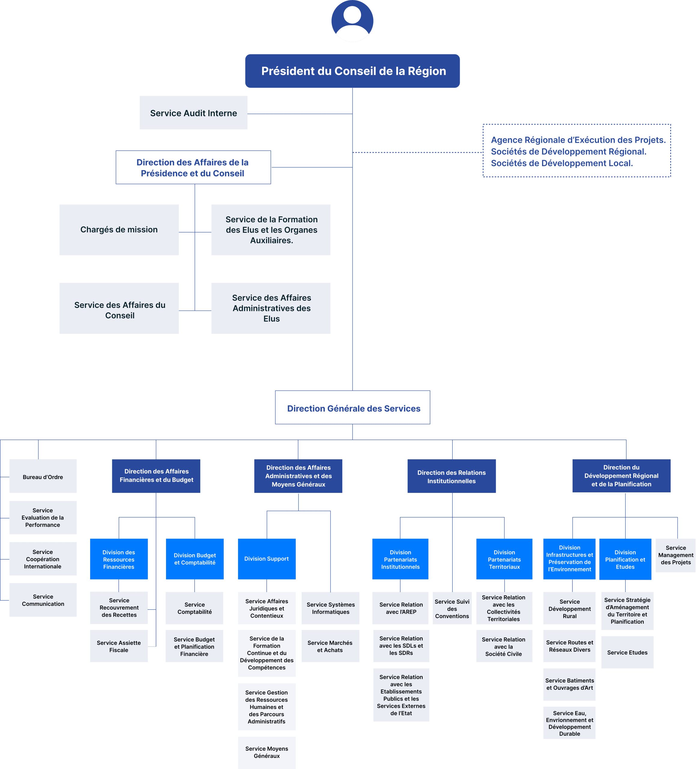
Organigramme de l’Administration du Conseil de la Région Casablanca-Settat

En application des dispositions de la loi organique n° 111.14 relative aux régions, l’Administration de la Région dispose d’une structure dont l’organisation et les attributions sont définies par une décision du président du Conseil, prise après délibération du Conseil.
Cette administration comprend obligatoirement :
Une Direction Générale des Services (DGS)
Une Direction des Affaires de la Présidence et du Conseil (DAPC)